Kembali
Alur Pemberian Bantuan Sosial
  • Alur DTKS
  • Alur Non-DTKS
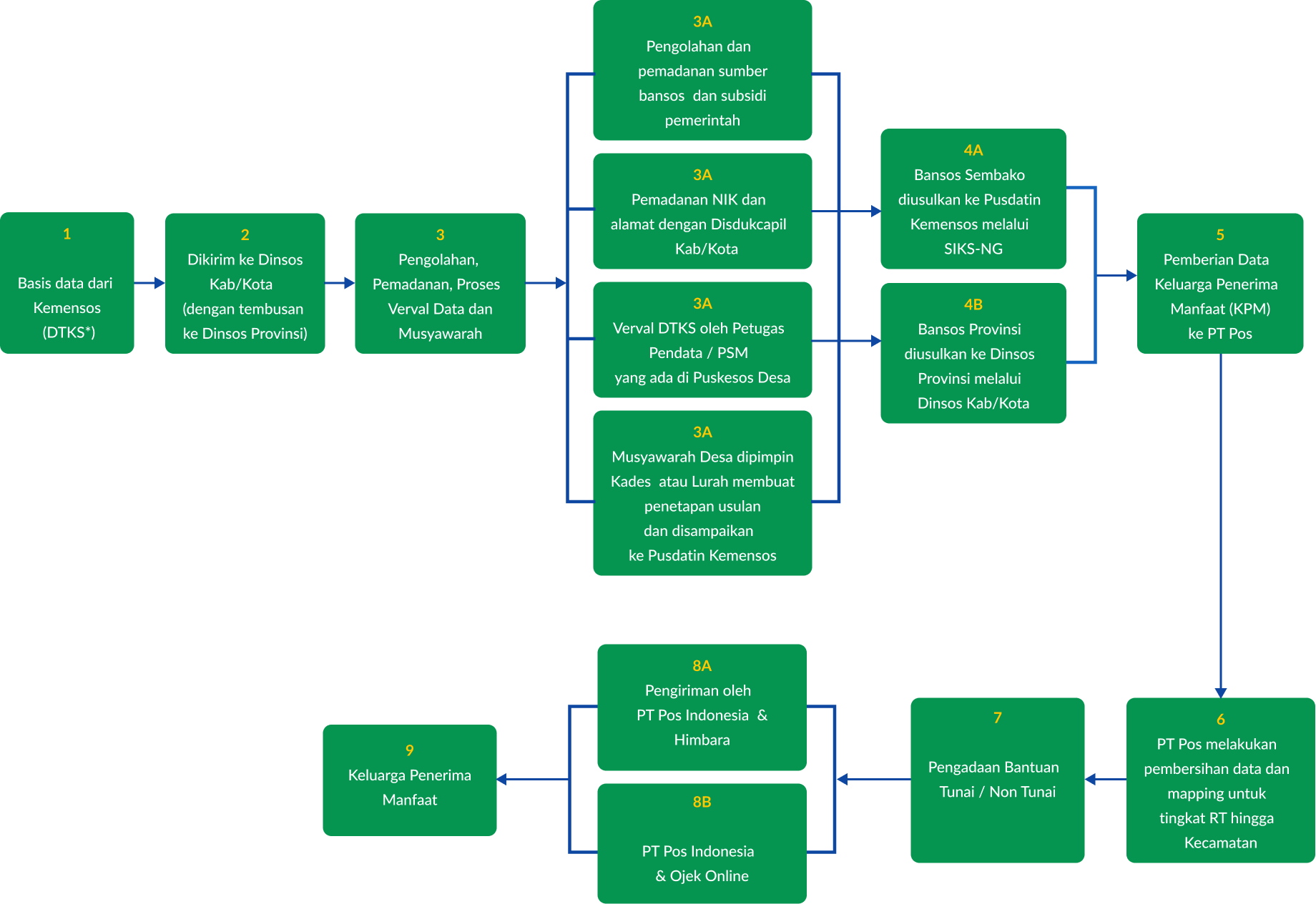
image dtks
Penjelasan :
  1. Basis data diambil dari data Kemensos yang sudah terdaftar sebagai penerima bantuan (DTKS) atau terdaftar di aplikasi SIKS-NG: https://solidaritas.dinsosjakarta.org/
  2. Data dikirim ke Dinas Sosial Kab/Kota dan ditembuskan ke Dinsos Provinsi.
  3. Selanjutnya dilakukan proses pengolahan, pemadanan, verifikasi validasi data dan musyawarah:
    • Pengolahan dan pemadanan sumber bansos dan subsidi pemerintah.
    • Pemadanan NIK dan alamat dengan Dinas Kependudukan dan Catatan Sipil Kab/Kota.
    • Verifikasi Validasi DTKS oleh Petugas Pendata atau oleh Pekerja Sosial Masyarakat (PSM) yang ada di Puskesos Desa.
    • Musyawarah Kelurahan dan Desa (Muskel/ Musdes) yang dipimpin oleh Kades/Lurah untuk membuat penetapan usulan atau penghapusan usulan yang akan disampaikan ke Pusdatin Kemensos
  4. Dinas Sosial Kab/Kota mengajukan bantuan sesuai pintu bantuan bansos :
    • Mengajukan ke Pusdatin Kemensos RI melalui SIKS-NG Untuk Bansos Tunai atau Bansos Sembako.
    • Mengajukan ke Dinsos Provinsi DKI Jakarta melalui Dinsos Kab/Kota untuk Bansos Provinsi.
  5. Data Keluarga Miskin Penerima Manfaat (KPM) yang telah disetujui akan diberikan datanya ke PT Pos.
  6. PT Pos melakukan pembersihan data dan mapping data KPM untuk tingkat RT hingga Kecamatan.
  7. Data yang tidak lengkap akan dikembalikan untuk dilengkapi dan diberikan ke Disperindag / Bulog untuk bantuan non tunai dan Dinsos untuk bantuan tunai agar dilakukan persiapan pengadaan bansos.
  8. Setelah pengadaan siap, PT Pos melakukan pengiriman dan pendistribusian sesuai alokasi bansos yang diterima oleh Keluarga Penerima Manfaat (KPM).
  9. Bantuan diterima oleh Keluarga Penerima Manfaat (KPM).

*DTKS : Data Terpadu Kesejahteraan Sosial